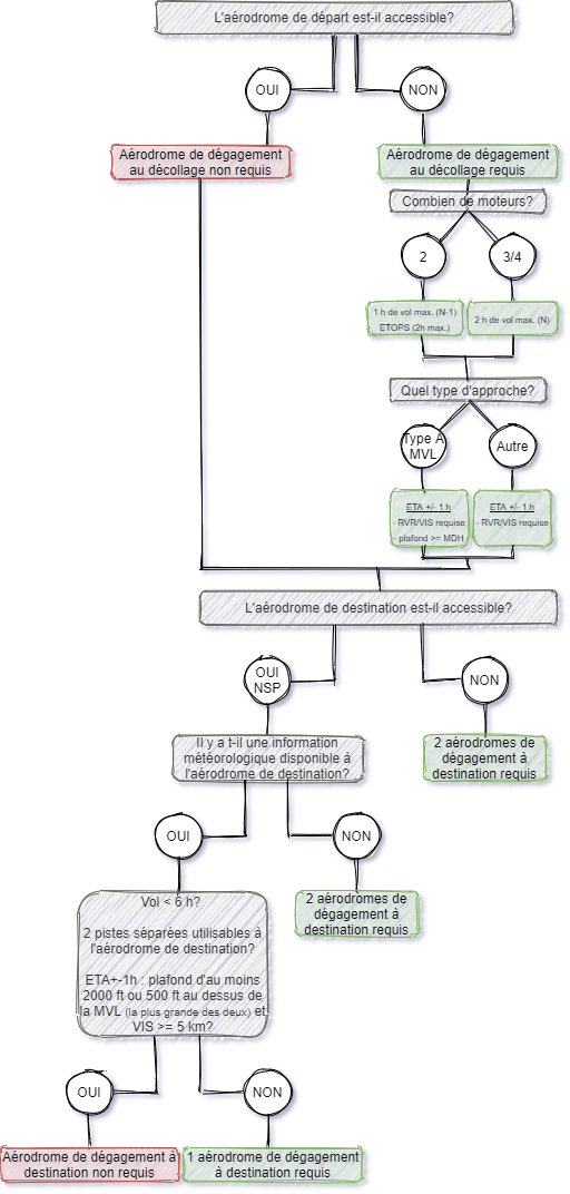
Choix de l'aérodrome de dégagement
A partir du grade
et programme examen du grade
et supérieurs
1. Introduction
À la préparation de chaque vol IFR, l'opérateur doit choisir un ou plusieurs aérodromes de manière à ce que deux options permettent un atterrissage en sécurité durant les opérations normales.
La réglementation relative aux aérodromes de dégagement se retrouve dans l'AIR OPS. Dans cette fiche, nous détaillerons les éléments requis par la PART-CAT et la PART-NCO, mais nous n'évoquerons pas les aérodromes de dégagement en-route ainsi que la réglementation relative aux aérodromes isolés.
Définition EASA
"Aérodrome de dégagement" signifie un aérodrome adéquat vers lequel un aéronef peut se diriger lorsqu'il devient impossible ou déconseillé de continuer ou d'atterrir à l'aérodrome de destination, où les services nécessaires et les installations sont disponibles, où les contraintes de performances de l'aéronef peuvent être respectées et qui est opérationnel à l'heure prévue d'utilisation.
2. Conditions pour choisir un aérodrome de dégagement
2.1 Aérodrome de dégagement au décollage
CAT.OP.MPA 182
À la préparation du vol, un opérateur doit choisir un aérodrome de dégagement au décollage lorsque :
- les conditions météorologiques à l'aérodrome de départ sont inférieures aux minimums d'atterrissage ou,
- il serait impossible de revenir atterrir sur l'aérodrome de départ pour toute autre raison
L'aérodrome de dégagement au décollage doit être situé à une distance de l'aérodrome de départ de manière à minimiser le risque lié à une situation anormale ou d'urgence.
| Pour un bimoteur | Pour un tri ou quadrimoteur |
|
|
|
Pour choisir l'aérodrome de dégagement au départ, l'opérateur doit, au minimum, considérer les éléments suivants :
- Conditions météorologiques actuelles et prévues ;
- Disponibilité et qualité des infrastructures ;
- Capacités de navigation et d'atterrissage de l'aéronef en situation anormale ou d'urgence ;
- Liste des approbations reçues (ETOPS, LVO, etc).
L'opérateur doit uniquement choisir comme aérodrome de dégagement au décollage (ou un aérodrome de destination), un aérodrome dont les informations météorologiques disponibles indiquent que durant une période s'étendant d'1h avant à 1h après l'heure estimée d'arrivée, les conditions météorologiques seront égales ou supérieures aux minimums d'approche comme tel :
- RVR ou VIS requise pour l'approche
- pour une approche type A ou une MVL, plafond égal ou supérieur à la MDH
Résumé :
A ETA ± 1h, les minimas doivent être supérieurs à ce qui suit, en fonction de l'approche envisagée :
- Approche de type B : RVR/VIS > minimas publiés
- Approche de type A ou circling : RVR/VIS > minimas publiés ET plafond ≥ MDH
Si ces minimas ne sont pas respecté sur l'aérodrome de départ, un aérodrome de dégagement au décollage les respectant doit être sélectionné
NCO
2.2 Aérodrome de dégagement à destination
CAT.OP.MPA 182
Pour chaque vol IFR, l'opérateur doit choisir et renseigner dans le plan de vol au moins un aérodrome de dégagement à destination.
Pour chaque vol IFR, l'opérateur doit choisir et renseigner dans le plan de vol deux aérodromes de dégagement à destination lorsque l'aérodrome de destination :
- N'est pas accessible (RVR ou VIS insuffisante pour l'approche ; et pour une approche type A ou une MVL, plafond inférieur à la MDH), ou
- Aucune information météorologique n'est disponible
Pour choisir un aérodrome de dégagement à destination, il est nécessaire que les conditions météorologiques prévues soient supérieures ou égales à celles listées dans le tableau suivant (en fonction du type d'approche) :

Un opérateur peut opérer sans aucun aérodrome de dégagement à destination lorsque :
- La durée de vol prévue, du décollage à l'atterrissage, n'excède pas 6h ; ou dans le cas d'une replanification en vol, le temps de vol restant n'excède pas 4h et,
- Deux pistes séparées sont utilisables à l'aérodrome de destination et les informations météorologiques indiquent pour la période s'étendant d'1h avant à 1h après l'heure estimée d'arrivée, le plafond est d'au moins 2000ft ou 500ft au dessus de la hauteur de la MVL (la plus grande des deux hauteurs), et la visibilité est d'au moins 5km.
Résumé :
- L'aérodrome de destination doit respecter les conditions indiquées dans le tableau ci-dessus en fonction du type d'approche envisagé.
- Deux aérodromes de dégagement doivent être sélectionnés :
* lorsqu'à ETA ± 1h la RVR/VIS ne sont pas compatibles, ou pour une approche de type A/circling, le plafond est inférieur à la MDH
OU
* aucune information météorologique n'est disponible à destination
- Un vol peut être effectué sans prévoir d'aérodrome de dégagement lorsque :
* le vol dure moins de 6h entre le décollage et l'atterrissage
ET
* deux pistes séparées sont utilisables à destination,
ET
* à ETA ± 1h le plafond est > 2000ft ou > 500ft au dessus de l'altitude de la MVL (la plus grande des deux valeurs) et VIS > 5km
NCO.OP.140
Pour les vols IFR, le commandant de bord doit renseigner au moins un aérodrome de dégagement à destination dans le plan de vol sauf si les informations météorologiques disponibles pour l'aérodrome de dégagement indiquent qu'entre la plus petite des deux valeurs suivantes :
- Entre H-1 et H+1 de l'heure estimée d'arrivée
- Entre heure départ + 1 et l'heure estimée d'arrivée + 1
le plafond sera au moins 1000 ft au-dessus de la DH/MDH pour une approche aux instruments disponible, et la visibilité d'au moins 5000 m.
NCO.OP.143
De plus, pour sélectionner un aérodrome en tant qu'aérodrome de dégagement, vous devez respecter les conditions suivantes :
| Approche envisagée au dégagement | Plafond | RVR/visibilité |
|
Type A |
DH + 200 ft | > 1500 m |
| Type B | DH/MDH + 400 ft | > 3000 m |
| Pas d'approche aux instruments disponible | Le plus élevé de 2000 ft ou MSA | > 5000 m |
3. Vol VFR Part-NCO
NCO.OP.135
Avant de commencer un vol, le commandant de bord doit être familier avec toute l'information météorologique appropriée au vol prévu. La préparation pour un vol s'éloignant des abords de l'aérodrome de départ, et pour chaque vol IFR, doit inclure :
- une étude des messages d'observations et et de prévisions météorologiques disponibles
- la préparation d'un plan d'action alternatif dans l'éventualité où le vol ne pourrait pas être effectué comme prévu à cause des conditions météorologiques
Dans cette réglementation, il n'est donc pas explicitement question d'un aérodrome de dégagement
4. Schéma décisionnel pour un vol opéré en PART-CAT
